Overview
This article delineates four pivotal strategies for mitigating turnaround risk in CFO management:
- Establishing a comprehensive turnaround strategy
- Conducting thorough financial assessments
- Implementing effective stakeholder management practices
- Fostering a culture of continuous improvement
Each strategy underscores the critical role of data-driven decision-making, stakeholder engagement, and adaptability. By adopting a structured approach, organizations can significantly bolster their resilience and performance during challenging transitions.
Moreover, the emphasis on these strategies illustrates the necessity for CFOs to be proactive and informed. The integration of thorough financial assessments ensures that decision-makers are equipped with the insights needed to navigate complexities. In addition, effective stakeholder management practices cultivate trust and collaboration, essential for successful transitions.
Consequently, fostering a culture of continuous improvement not only enhances operational efficiency but also prepares organizations to respond dynamically to future challenges. These strategies collectively highlight the importance of a systematic approach in achieving sustainable organizational success.
Introduction
In the dynamic landscape of modern business, organizations often find themselves at a crossroads, necessitating a robust turnaround strategy to regain momentum and foster growth. This article delves into the essential components of effective turnaround management, highlighting the importance of:
- Comprehensive assessments
- Stakeholder engagement
- A culture of continuous improvement
By examining real-world examples and expert insights, it offers actionable strategies that businesses can implement to navigate challenges, optimize performance, and ultimately emerge stronger. As industries evolve, understanding and adapting to these critical elements becomes paramount for any organization aiming for sustainable success.
Establish a Comprehensive Turnaround Strategy
To create a comprehensive turnaround plan that incorporates turnaround risk mitigation, begin with a thorough evaluation of the current operational environment. This process involves identifying key performance indicators (KPIs) that accurately reflect the organization's health, such as gross profit margin and days inventory outstanding, while also setting realistic, measurable goals. As Scott Beaver, Senior Product Marketing Manager, aptly states, "The KPIs you choose will depend on your company’s goals, business model and specific operating processes." Engaging with stakeholders is crucial for gathering insights and fostering buy-in, which significantly enhances the plan's effectiveness.
Develop a clear action plan that outlines timelines, responsibilities, and resource allocation. For instance, a retail client experiencing declining sales implemented a turnaround strategy focused on enhancing customer experience and optimizing inventory management. This approach resulted in an impressive 20% increase in sales within just six months. Additionally, understanding the churn rate—monitoring the percentage of customers who discontinue using a product or service over time—is vital for assessing customer engagement and its impact on turnaround risk mitigation.
Integrating real-time analytics into your plan allows for continuous monitoring of performance metrics, enabling swift decision-making and adjustments in response to evolving market conditions. This ensures that the strategy remains relevant and effective. Furthermore, operationalizing lessons learned from past experiences cultivates strong relationships and enhances agility during restructuring. By adhering to these best practices, businesses can navigate challenges and ensure turnaround risk mitigation to position themselves for sustainable growth.

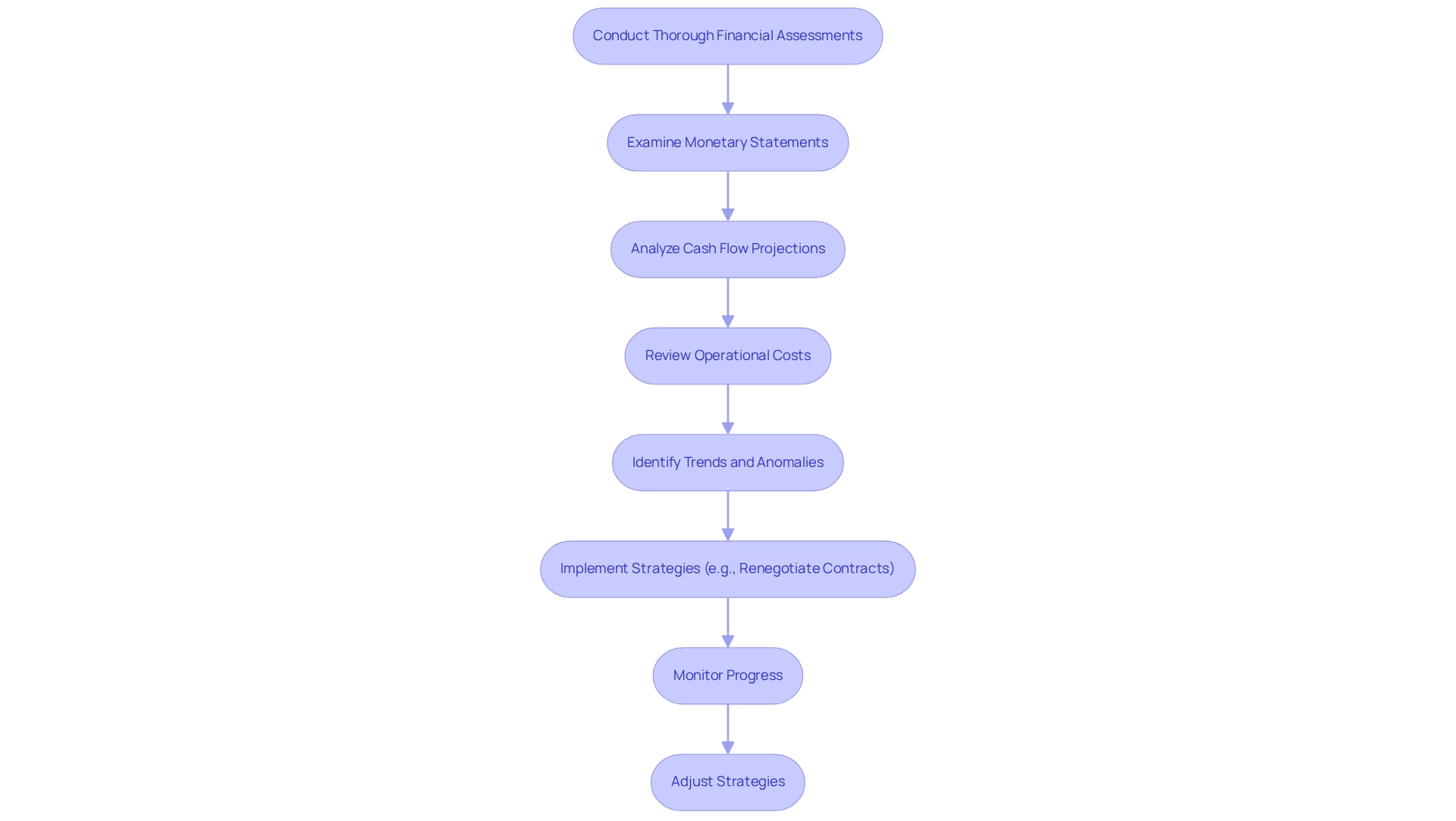
Conduct Thorough Financial Assessments
Conducting thorough monetary assessments is essential for effective turnaround risk mitigation in management. This process begins with a detailed examination of monetary statements, cash flow projections, and operational costs. By analyzing past economic data, businesses can identify trends and anomalies that may impact their health. For instance, a restaurant client discovered that excessive food costs were significantly eroding their margins. Through renegotiating supplier contracts and optimizing menu pricing, they achieved a remarkable 15% improvement in gross margin within just three months.
As Toast aptly states, "The foundation for any restaurant's monetary choices — and the best indicator of its health — is an up-to-date profit and loss statement." This underscores the critical role that precise monetary reporting plays in turnaround risk mitigation strategies. In 2025, statistics indicate that small businesses engaging in regular monetary assessments experience an average enhancement of 20% in gross margins post-evaluation. This highlights the importance of conducting regular assessments to monitor progress and adjust strategies accordingly.
Moreover, financial modeling can be utilized for turnaround risk mitigation to forecast future performance across various scenarios, providing CFOs with a robust framework for decision-making. Expert insights emphasize that cash flow forecasts are vital in crisis management and essential for turnaround risk mitigation, aiding organizations in navigating uncertainties and maintaining operational stability. By supporting a shortened decision-making cycle and leveraging real-time analytics through client dashboards, CFOs can take decisive actions that preserve business health. Additionally, establishing cautious profit margin targets, particularly in the early years of operation, can help restaurants manage economic challenges and achieve sustainable growth.
By prioritizing comprehensive financial assessments and employing strategies such as benchmarking technology stacks and conducting regular reviews, CFOs can significantly enhance their organizations' resilience through turnaround risk mitigation and set the stage for sustainable growth. The commitment to operationalizing lessons learned throughout the turnaround process fosters strong, lasting relationships that are crucial for ongoing success.
Implement Effective Stakeholder Management Practices
To implement effective management practices for involved parties, it is essential to first identify all relevant participants, including employees, investors, suppliers, and customers. A well-structured communication plan should be developed, detailing how and when to engage with each group.
For instance, during a recent turnaround project within the hospitality sector, consistent updates were provided to staff regarding the progress of the turnaround. This transparency not only helped maintain morale but also significantly reduced employee turnover, a common concern during such transitions.
Successful collaboration starts and concludes with communication, emphasizing its vital role in managing interested parties. Moreover, creating feedback systems is essential for collecting insights from involved parties, allowing modifications to strategies based on their contributions. This inclusive approach fosters trust and commitment, which are vital for successfully navigating challenging times.
As Anthony Robbins states, "To effectively communicate, we must realize that we are all different in the way we perceive the world and use this understanding as a guide to our communication with others."
Effective management of interested parties not only supports turnaround risk mitigation but also improves the overall resilience of the organization during times of change. The SMB team's thorough turnaround and restructuring consulting services, featuring their innovative 'Rapid30' plan, illustrate how effective communication and engagement with involved parties can result in substantial enhancements in financial and operational performance.
Furthermore, referring to the case study named 'Risk Mitigation Benefits of Interested Parties Management' demonstrates how effective management of involved parties can contribute to turnaround risk mitigation by recognizing potential problems early and retaining control over project results. Incorporating visual tools, such as dashboards, can also simplify complex information for stakeholders, further improving communication methods.

Foster a Culture of Continuous Improvement
To cultivate a culture of continuous improvement, leadership must exemplify the desired behaviors and actively promote employee involvement in enhancement initiatives. By optimizing decision-making procedures—particularly through reduced decision-making cycles—leaders can empower their teams to take decisive actions that sustain and elevate organizational performance.
Regular training sessions focused on problem-solving techniques and innovation are essential. For instance, a manufacturing client implemented a suggestion program that empowered employees to propose efficiency improvements, resulting in a remarkable 30% reduction in waste within a year. This example illustrates how organized initiatives can directly support approaches to turnaround risk mitigation.
Moreover, leveraging real-time analytics through client dashboards enables ongoing assessments of success and diagnoses of organizational health, emphasizing the importance of adjusting strategies based on performance data. Recognizing and celebrating successes further motivates employees to contribute actively.
The Bright Ideas Campaign serves as a compelling illustration of this approach, demonstrating how structured employee suggestion initiatives can foster a culture of innovation and improvement. By embedding this mindset into the organizational culture, businesses can significantly enhance their agility and responsiveness to market dynamics, ultimately contributing to turnaround risk mitigation.
Conclusion
Establishing a robust turnaround strategy is essential for organizations navigating challenging business environments. Key components—comprehensive assessments, effective stakeholder management, and fostering a culture of continuous improvement—are critical in regaining momentum and optimizing performance. By carefully analyzing KPIs and conducting thorough financial assessments, businesses can identify areas for improvement and implement actionable strategies that lead to measurable results.
Engaging stakeholders through transparent communication fosters trust and enhances organizational resilience, allowing teams to adapt swiftly to changes. Moreover, prioritizing a culture of continuous improvement empowers employees to contribute innovative solutions, driving efficiency and reducing waste. Real-world examples, such as a retail client increasing sales by 20% and a manufacturing client reducing waste by 30%, illustrate the tangible benefits of these strategies in action.
Ultimately, the journey of turnaround management transcends merely overcoming immediate challenges; it positions the organization for sustainable growth in an ever-evolving landscape. Embracing these principles equips businesses to navigate uncertainties confidently and emerge stronger, reinforcing the idea that adaptability and proactive management are the cornerstones of long-term success.
Frequently Asked Questions
What is the first step in creating a comprehensive turnaround plan?
The first step is to conduct a thorough evaluation of the current operational environment, which includes identifying key performance indicators (KPIs) that reflect the organization's health and setting realistic, measurable goals.
What are some examples of key performance indicators (KPIs) to consider?
Examples of KPIs include gross profit margin and days inventory outstanding, which help assess the organization's performance.
Why is stakeholder engagement important in developing a turnaround plan?
Engaging with stakeholders is crucial for gathering insights and fostering buy-in, which significantly enhances the effectiveness of the turnaround plan.
What should a clear action plan include?
A clear action plan should outline timelines, responsibilities, and resource allocation to ensure that the turnaround strategy is effectively implemented.
Can you provide an example of a successful turnaround strategy?
Yes, a retail client experiencing declining sales implemented a turnaround strategy focused on enhancing customer experience and optimizing inventory management, resulting in a 20% increase in sales within six months.
What is the importance of understanding the churn rate?
Understanding the churn rate, which monitors the percentage of customers who discontinue using a product or service, is vital for assessing customer engagement and its impact on turnaround risk mitigation.
How can real-time analytics benefit a turnaround plan?
Integrating real-time analytics allows for continuous monitoring of performance metrics, enabling swift decision-making and adjustments in response to evolving market conditions, ensuring the strategy remains relevant and effective.
What role do lessons learned from past experiences play in a turnaround strategy?
Operationalizing lessons learned from past experiences helps cultivate strong relationships and enhances agility during restructuring, which is essential for navigating challenges and ensuring successful turnaround risk mitigation.