Introduction
In the dynamic landscape of business, the success of any initiative hinges on effective stakeholder management. This process begins with the critical task of identifying and understanding key stakeholders—individuals or groups that hold an interest in the organization’s projects, from employees and customers to investors and regulatory bodies.
By conducting thorough stakeholder analyses, organizations can not only categorize these stakeholders by their influence and interest but also tailor engagement strategies that resonate with their unique needs. This article delves into the essential components of stakeholder management, including:
- Setting clear expectations
- Maintaining regular communication
- Developing comprehensive engagement plans
Each of these elements plays a pivotal role in fostering collaboration, building trust, and ultimately driving projects to successful outcomes. As organizations navigate the complexities of stakeholder relationships, implementing these strategies will empower them to cultivate meaningful connections and secure ongoing support for their initiatives.
Identifying Key Stakeholders: The First Step to Success
The cornerstone of effective stakeholder management responsibilities lies in accurately identifying your audience. This group encompasses anyone with an interest in your organization, including:
- Employees
- Customers
- Suppliers
- Investors
- Regulatory bodies
Conducting a comprehensive analysis of involved parties is essential for effectively managing stakeholder management responsibilities by classifying individuals or groups based on their influence and interest in your initiatives.
As emphasized by Elizabeth Catharina Johanna Jonker,
It is thus necessary to develop and promote the use of programs and instruments to identify specific needs and stressors.
Notably, there are individuals within your organization who are 'waiting to be shaped and deployed.' Engaging these colleagues in high-value projects presents a significant opportunity for development and can enhance their influence.
Statistics indicate that the overall interview duration for interest group analysis was 570 minutes, with an average of 35.6 minutes per interview, highlighting the depth of involvement necessary for effective identification of relevant parties. Furthermore, the case study titled 'Waiting to be Shaped and Deployed' illustrates how involving less influential participants in meaningful initiatives can help them build connections and enhance their influence within the organization. By fully understanding your participants and their stakeholder management responsibilities, you can craft engagement strategies that address their unique needs and expectations.
This tailored approach not only facilitates successful collaboration but also secures ongoing support for your initiatives, ultimately driving your projects to success.

Setting Clear Expectations: Building Trust with Stakeholders
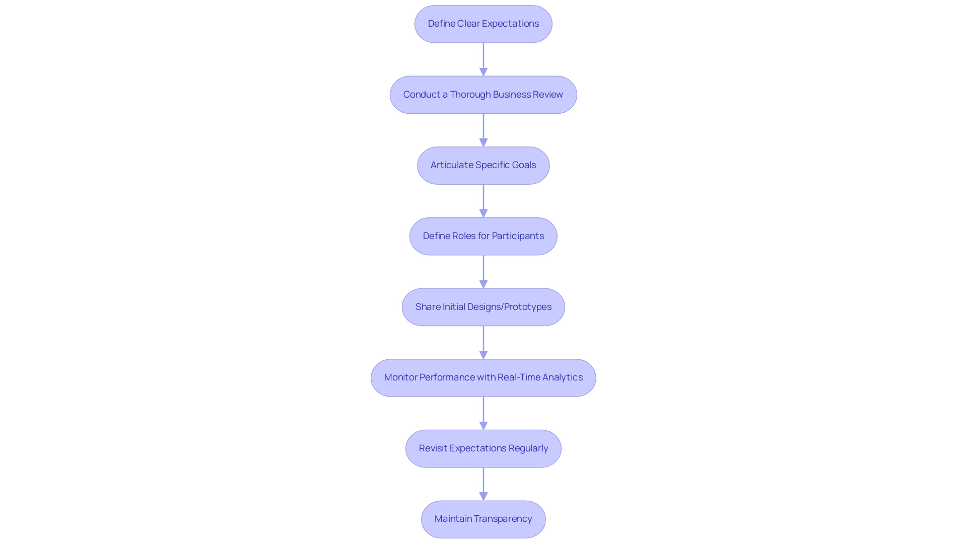
Building trust with involved parties starts with defining clear expectations from the outset, which encompasses stakeholder management responsibilities and begins with a thorough business review to align key participants and comprehend the business situation beyond the numbers. This foundational step involves articulating specific goals, defining roles for each participant, and outlining the anticipated outcomes of your initiatives, all of which relate to stakeholder management responsibilities. A practical approach to improve participant involvement is sharing initial designs or prototypes, which assists marketing in visualizing product positioning.
According to a recent survey by the Deloitte Global Boardroom Program, clarity in these areas significantly affects satisfaction and engagement of involved parties. Furthermore, our commitment to operationalizing lessons from the turnaround process and utilizing real-time analytics through our client dashboard ensures continuous monitoring of business performance, allowing for agile decision-making. The case study titled 'Barriers to Trust Management' highlights that respondents identified a lack of clarity on actions to take and measuring progress as critical barriers to building trust.
Regularly revisiting these expectations is essential for ensuring alignment with stakeholder management responsibilities and proactively mitigating potential conflicts. By maintaining transparency regarding stakeholder management responsibilities and what involved parties can expect from you—and vice versa—you cultivate a collaborative environment where all participants feel valued and invested in the process. As marketing consultant Amy Shoenthal emphasizes, clear communication is paramount in navigating the complexities of relationships with interested parties, allowing organizations to build lasting trust and enhance collaboration, particularly in overcoming the challenges posed by unclear expectations.
Furthermore, identifying underlying business issues and collaboratively creating plans to address them is crucial for reinforcing strengths and ensuring effective collaboration among involved parties.
The Importance of Regular Communication in Stakeholder Management
The effective management of stakeholder management responsibilities hinges on consistent and transparent communication. It is essential to not only provide updates on project progress but also to be readily available for addressing any concerns that parties may have. Creating a thorough communication strategy that clearly outlines the frequency and methods of interaction is essential for keeping interested parties informed and actively participating.
This proactive strategy fosters trust and encourages stakeholder buy-in—key components for the success of any initiative.
For further engagement and inquiries, let's talk! You can contact us at:
- Phone: +1 (239) 428-9074
- Address: 3200 Bailey Ln, Naples, FL 34105.
We also invite you to stay updated with our latest news and insights, led by Peter Griscom, to enhance your understanding of effective communication strategies. Enhanced communication strategies can significantly boost user awareness of NCSES data collection plans and encourage valuable participant input. Significantly, research shows that an astonishing 55% of communication is nonverbal, highlighting the importance of being attentive to both verbal and nonverbal signals in interactions, as these can significantly influence relationships and trust.
Moreover, organizations that actively solicit and act on employee feedback see a significant increase in trust toward leadership; those who feel heard are 75% more likely to trust their company's direction. The case study titled 'Feedback Mechanisms in Organizations' illustrates that while many managers feel uncomfortable providing direct feedback, 72% of employees believe their performance would improve with corrective feedback. Adopting these practices not only improves collaboration but also strengthens the basis for effective stakeholder management responsibilities.
Let's talk!
Creating a Comprehensive Stakeholder Management Plan
Developing a comprehensive stakeholder management responsibilities plan is critical for fostering effective collaboration and support for your initiatives. This plan should clearly outline your involvement strategy, detailing specific communication tactics customized for each group of interested parties. Including statistics, like the community benefit schemes that create local employment opportunities and funding for community initiatives, provides practical examples of successful collaboration.
It is essential to incorporate methods for assessing stakeholder management responsibilities and their satisfaction, ensuring their voices are heard and valued. Establishing specific actions for each group, alongside timelines for involvement, will help maintain momentum throughout the project lifecycle while ensuring stakeholder management responsibilities are addressed. Metrics for measuring success, such as satisfaction surveys and engagement rates, are vital for evaluating the effectiveness of your strategies.
As Violetta Chernobuk states, 'Every piece of content is both informative and inspiring,' which emphasizes the significance of effective communication in managing interests. Additionally, citing the case study named 'Closeout and Stakeholder Engagement' demonstrates the real-world application of these strategies and highlights the importance of recording lessons learned for future success. With a structured method that aligns with clear objectives, you can enhance collaboration and drive successful results, as recent discussions highlight the importance of establishing clear expectations to guide participant involvement.
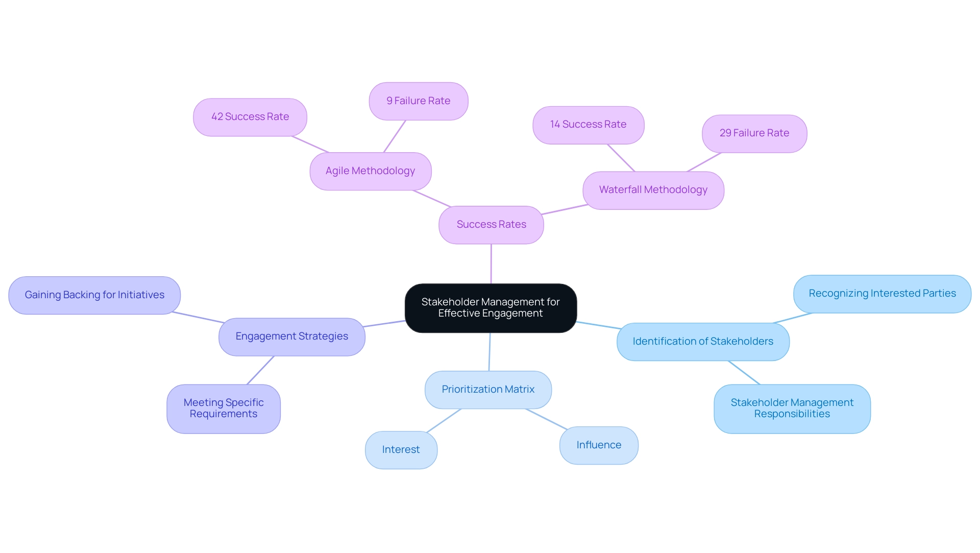
Analyzing and Prioritizing Stakeholders for Effective Engagement
To enhance participant involvement, it is essential to first recognize interested parties, as this aligns with stakeholder management responsibilities and is the foundational step toward successful management. Analyzing and prioritizing individuals based on their influence and interest in your projects follows this initial identification. Implementing a matrix for interested parties is an effective method for categorizing them into distinct groups according to their level of impact and involvement.
By concentrating efforts on key individuals, organizations can meet their specific requirements and gain their backing for ongoing initiatives. This strategy not only conserves valuable resources but also amplifies the effectiveness of stakeholder management responsibilities involving interested parties. Recent research indicates that prioritizing interested parties significantly enhances outcomes, particularly when considering that 50% of initiatives exceeding a budget of $1,000,000 fail due to inadequate engagement from involved parties.
As emphasized by a Project Supervisor, understanding the stakeholder management responsibilities and expectations of involved parties is crucial for successful execution. Furthermore, examination of management methodologies reveals compelling evidence:
- Agile initiatives demonstrate a 42% success rate.
- Waterfall initiatives have only a 14% success rate.
- 29% of Waterfall initiatives fail versus just 9% of Agile initiatives.
This highlights the significance of active participant engagement in guiding initiatives toward success.
With over 25 million members and 160 million publication pages available in the world's research, the wealth of information on stakeholder prioritization techniques can provide valuable insights for enhancing project success.

Conclusion
Effective stakeholder management is not just a beneficial practice; it is essential for achieving successful project outcomes. The journey begins with accurately identifying and understanding key stakeholders, from employees to regulatory bodies. This foundational step allows organizations to tailor engagement strategies that align with the unique needs and expectations of each stakeholder group.
Setting clear expectations is crucial in fostering trust and collaboration. By articulating specific goals, defining roles, and maintaining transparency, organizations can create an environment where all stakeholders feel valued and invested. Regular communication further enhances this relationship, ensuring stakeholders are informed and engaged throughout the project lifecycle.
Lastly, developing a comprehensive stakeholder management plan is vital for sustained success. This plan should detail engagement strategies, communication tactics, and metrics for assessing stakeholder satisfaction. Prioritizing stakeholders based on their influence and interest ensures that resources are allocated effectively, maximizing the potential for project success.
In conclusion, by implementing these strategies, organizations can cultivate meaningful connections with stakeholders, securing ongoing support that drives initiatives forward. The proactive management of stakeholder relationships ultimately positions organizations to navigate challenges and capitalize on opportunities, setting the stage for sustained success in an ever-evolving business landscape.
Frequently Asked Questions
Who are considered stakeholders in an organization?
Stakeholders include anyone with an interest in the organization, such as employees, customers, suppliers, investors, and regulatory bodies.
Why is it important to analyze stakeholders?
Conducting a comprehensive analysis of stakeholders is essential for effectively managing responsibilities by classifying individuals or groups based on their influence and interest in your initiatives.
What does Elizabeth Catharina Johanna Jonker suggest regarding stakeholder management?
She emphasizes the necessity to develop and promote programs and instruments to identify specific needs and stressors among stakeholders.
How can engaging less influential colleagues benefit an organization?
Involving less influential participants in meaningful initiatives can help them build connections and enhance their influence within the organization.
What was the average duration of interviews conducted for interest group analysis?
The overall interview duration for interest group analysis was 570 minutes, with an average of 35.6 minutes per interview.
What foundational steps are necessary for building trust with stakeholders?
Building trust starts with defining clear expectations, conducting a thorough business review, articulating specific goals, defining roles, and outlining anticipated outcomes.
How can sharing initial designs or prototypes improve stakeholder involvement?
Sharing initial designs or prototypes helps stakeholders visualize product positioning, thereby improving their involvement.
What barriers to trust management were identified in the case study 'Barriers to Trust Management'?
Respondents identified a lack of clarity on actions to take and measuring progress as critical barriers to building trust.
Why is it important to revisit stakeholder expectations regularly?
Regularly revisiting expectations ensures alignment with stakeholder management responsibilities and helps proactively mitigate potential conflicts.
How does clear communication impact stakeholder relationships?
Clear communication is essential for navigating complexities in relationships with stakeholders, allowing organizations to build lasting trust and enhance collaboration.