Introduction
A SWOT Analysis is a powerful framework used by organizations to assess their strategic position within an industry. It stands for Strengths, Weaknesses, Opportunities, and Threats, encompassing both internal capabilities and external conditions that shape a company's potential for success. By conducting a SWOT Analysis, businesses can critically evaluate their current state, leverage strengths, address weaknesses, seize opportunities, and mitigate threats.
In this article, we will explore the importance of conducting a SWOT Analysis for small businesses, provide a step-by-step guide to performing one, offer practical examples, and discuss how to construct an action plan and implement solutions. Additionally, we will share tips for preparing and executing a SWOT Analysis effectively and highlight how it can be used to align business goals. By the end of this article, small businesses will have a clear understanding of how a SWOT Analysis can serve as a compass for navigating the dynamic business environment and positioning themselves for growth and success.
What is a SWOT Analysis?
A SWOT Analysis is a comprehensive framework designed to help organizations map out their strategic footing within an industry. It stands for Strengths, Weaknesses, Opportunities, and Threats, encompassing both the internal capabilities and external conditions that shape the potential for a company's success. Strengths refer to what a company excels at, distinguishing it from competitors—these could include superior technology, talented personnel, or robust financial resources.
, on the other hand, are areas where a business may be lacking or face challenges. Opportunities and threats exist in the external environment and can include market trends, economic shifts, or changes in regulations. Employing SWOT allows businesses to critically assess their current state and chart a course for the future that leverages strengths, addresses weaknesses, seizes opportunities, and mitigates threats.

Why is a SWOT Analysis Important for Small Businesses?
For , conducting a is an essential step towards strategic clarity and informed decision-making. It offers a structured way to evaluate internal factors such as strengths and weaknesses, alongside external factors like opportunities and threats. For instance, a business may have robust sales processes (a strength), but limited access to capital (a weakness).
Externally, there could be emerging market trends (opportunities) or new regulatory challenges (threats) to consider.
Equipped with this comprehensive overview, small businesses can leverage their unique capabilities to outshine competitors, while also pinpointing areas where targeted improvements can foster resilience and agility. Furthermore, by acknowledging and preparing for external influences, they can pivot effectively, ensuring that opportunities are harnessed and threats are navigated with strategic foresight.
This proactive approach is underscored by recent findings from the , which highlight the resilience of small businesses amidst changing economic landscapes. By integrating SWOT insights into their , these enterprises are not only surviving but also positioning themselves for growth.
The successful application of a SWOT analysis also hinges on aligning it with the company's goals, whether that's enhancing customer service, expediting product delivery, or securing a competitive edge. By meticulously researching these objectives and the factors that influence them, businesses can tailor their strategies to capitalize on their strengths and address their weaknesses, all while aligning with market demands and financial projections.
In essence, a SWOT Analysis is not just a tool for assessment—it's a compass for navigating the dynamic business environment, ensuring small businesses remain competitive and continue to thrive.
Step-by-Step Guide to Conducting a SWOT Analysis
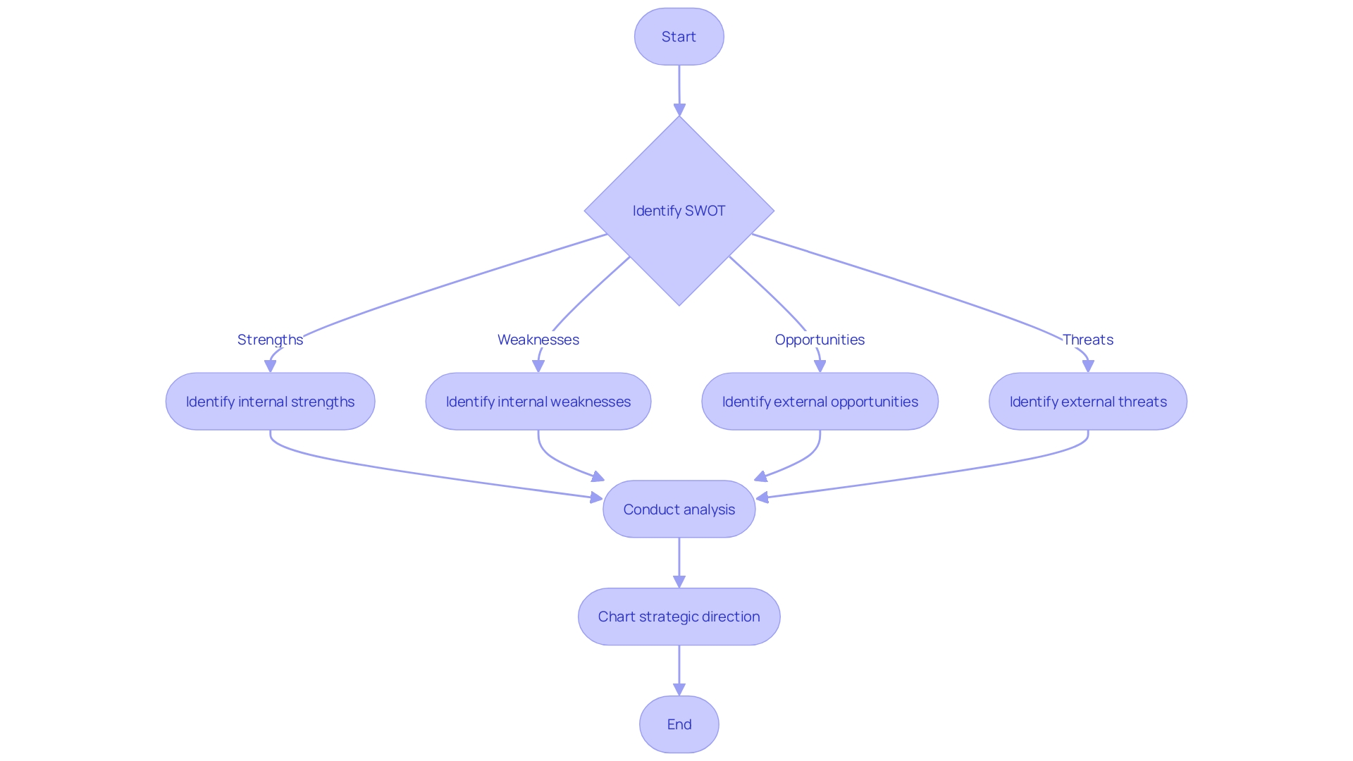
A , a cornerstone of strategic planning, empowers organizations to dissect their operational landscape thoroughly. Primarily, the analysis involves identifying the —such as standout industry capabilities, robust financial health, or advanced technological assets—that constitute your organization's competitive edge. Alongside, weaknesses must be scrutinized, including potential vulnerabilities like limited financial resources or adaptability issues within team culture or management.
The analysis extends beyond internal factors, urging the recognition of that can propel growth. This could involve , leveraging strategic alliances, or responding to favorable market trends. Equally, it is crucial to pinpoint and prepare for external threats, such as regulatory changes or competitive pressures, which might imperil future success.
Employing the SWOT framework is a systematic process that helps in reassessing your business's current state and charting a strategic direction. The outcome equips you to forge strategies that not only capitalize on your organization's inherent strengths but also adeptly manage its weaknesses in light of the ever-evolving business environment.

Practical SWOT Analysis Examples for Small Businesses
For a practical understanding of in , consider the following real-world applications:
- : A tech startup leverages its innovative technology as a strength, deals with limited funding as a weakness, seizes opportunities in a burgeoning market, and stays vigilant against competitors as external threats.
- : A non-profit organization's dedicated volunteer base stands as a strength, while limited funding sources pose a weakness. Collaborating with other organizations is seen as an opportunity, and changes in government policies are potential external threats.
- : A small business retailer's loyal customer base is a key strength, its limited online presence is a weakness, expanding to new markets is an opportunity, and the looming presence of e-commerce giants is a threat.
- Online Education Platform SWOT Analysis: An online education platform's extensive course offerings are a strength, limited brand recognition is a weakness, the surge in demand for online learning is an opportunity, and competition from established educational institutions is a threat.
These scenarios illustrate how a SWOT Analysis can provide a structured framework for small on their internal strengths and weaknesses, as well as external opportunities and threats, thereby shaping strategies that play to their advantages and address their challenges.
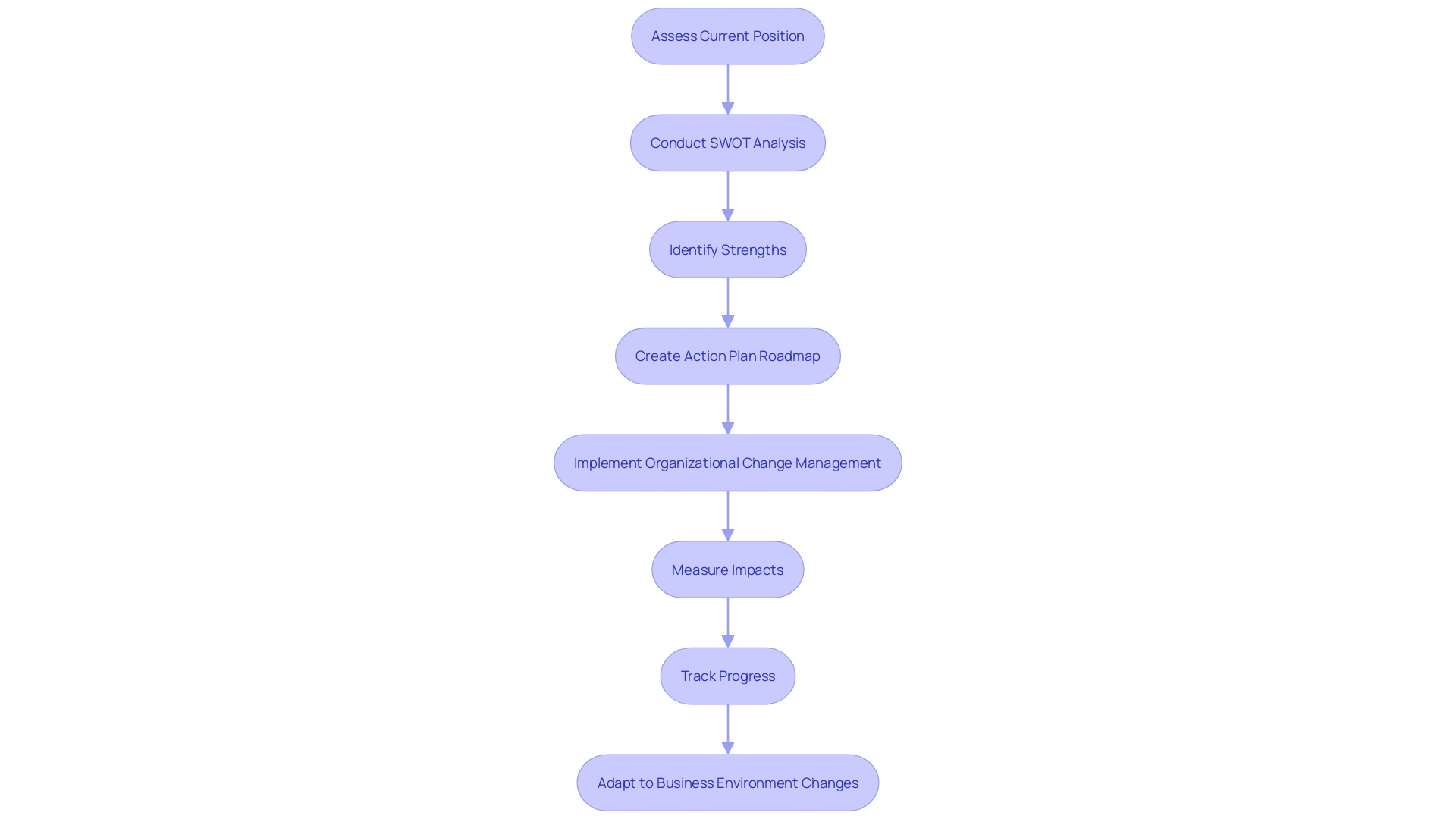
Constructing an Action Plan and Implementing Solutions
After performing a , it's crucial to transition from assessment to action by devising a that applies the insights gleaned. Begin by zeroing in on the most pressing issues and chances for growth unveiled during the analysis. Rank these in order of their expected impact on your enterprise.
Craft SMART objectives—specific, measurable, achievable, relevant, and time-bound—to align with your company's strong points and prospects while also addressing any weaknesses and potential risks.
Strategize on how to capitalize on your company's —perhaps an innovative product, a dedicated team, or advanced technology. Simultaneously, work on improving areas where you're not as strong, which could include or market presence. Use your to anticipate opportunities and prepare for external threats, like new market trends or shifts in regulation.
For example, keep abreast of grant opportunities that could support specific business initiatives, and tailor your proposals to meet these grants' criteria for long-term benefits.
Finally, bring your action plan to life and closely. It's essential to review and tweak your strategy regularly to stay aligned with your and the evolving market landscape. Effective use of SWOT Analysis not only aids in overcoming current challenges but also steers your business towards sustained success by aligning your goals with both internal capabilities and external market conditions.

Tips for Preparing and Executing a SWOT Analysis
Harnessing the full potential of a demands a meticulous approach that incorporates a spectrum of perspectives and maintains a pulse on both and . Engaging a variety of stakeholders—including employees, managers, and customers—enriches the analysis with diverse insights, fostering a comprehensive understanding of your organization's .
To ensure the , it is crucial to adopt an objective stance. Dispassionate assessment, free from biases, allows for the collection of accurate data, which forms the bedrock of sound strategic evaluation.
A deep dive into competitor analysis is essential to discern their strengths and weaknesses alongside potential opportunities and threats they might face. This knowledge not only benchmarks your organization but also sharpens your competitive edge, enabling .
The fluidity of business environments necessitates that your SWOT analysis remains a living document. Regular updates capture the evolving market conditions and emerging trends, ensuring that your strategic decisions are informed and timely.
By embracing these practices, your SWOT analysis will serve as a robust tool that aligns your with internal capabilities and external market realities, ultimately steering your organization towards sustained growth and success.
Using SWOT Analysis to Align Your Business Goals
is an essential tool that enables businesses to uncover internal and external factors influencing their and strategic positioning. By dissecting the strengths of your organization—such as standout industry capabilities, robust financial health, or cutting-edge technological assets—you can reinforce your market position and carve out a competitive edge. Recognizing weaknesses allows for targeted improvements and strategic planning that fortify your foundation.
Concurrently, external factors present both opportunities for growth and potential risks. Opportunities might manifest as untapped markets or innovative trends aligning with your business objectives, while threats could range from new competitors to global economic shifts. For instance, Siro's recognition at the European Broadband Awards for its innovative wholesale model highlights the importance of seizing external opportunities to distinguish a company in a competitive industry.
Incorporating a SWOT analysis into your strategic planning process not only aids in aligning with operational capabilities but also prepares the organization to pivot in response to external challenges. This dynamic tool, when updated regularly, keeps business strategies relevant and responsive to the ever-evolving market landscape.
Conclusion
A SWOT Analysis is a powerful framework for organizations to assess their strategic position. It helps businesses evaluate their current state, leverage strengths, address weaknesses, seize opportunities, and mitigate threats. For small businesses, conducting a SWOT Analysis is crucial for strategic clarity and informed decision-making.
By aligning with business goals, businesses can capitalize on strengths, address weaknesses, and navigate the dynamic business environment.
To perform a SWOT Analysis, organizations need to identify internal strengths and weaknesses, as well as external opportunities and threats. This comprehensive evaluation allows businesses to shape strategies that play to their advantages and address challenges.
After performing a SWOT Analysis, it's important to transition from assessment to action by devising a concrete action plan. By focusing on the most pressing issues and chances for growth, businesses can craft SMART objectives that align with their strengths and prospects while addressing weaknesses and potential risks. Regular review and adjustment of the action plan ensure alignment with business objectives and the evolving market landscape.
To prepare and execute a SWOT Analysis effectively, organizations should engage stakeholders, maintain objectivity, conduct competitor analysis, and keep the analysis updated to capture evolving market conditions. These practices ensure that the SWOT Analysis remains a robust tool for aligning business strategies with internal capabilities and external market realities.
Using a SWOT Analysis helps businesses align their goals with internal capabilities and external market conditions. By recognizing strengths, addressing weaknesses, seizing opportunities, and preparing for threats, organizations can reinforce their market position and stay responsive to the ever-evolving business environment. SWOT Analysis is an essential strategic planning tool that enables businesses to navigate the complexities of the market and position themselves for sustained growth and success.
Frequently Asked Questions
What is a SWOT Analysis?
SWOT Analysis is a strategic framework used by organizations to identify internal strengths and weaknesses, as well as external opportunities and threats. This helps businesses understand their competitive position and plan for the future.
Why is a SWOT Analysis important for small businesses?
A SWOT Analysis is crucial for small businesses because it provides a structured way to evaluate internal and external factors that affect their success. It enables informed decision-making, strategic clarity, and the ability to leverage strengths and opportunities while addressing weaknesses and threats.
What do the four components of SWOT stand for?
The four components of SWOT stand for Strengths, Weaknesses, Opportunities, and Threats. Strengths and weaknesses are internal factors, while opportunities and threats are external.
Can you give some examples of strengths and weaknesses in a SWOT Analysis?
Examples of strengths include superior technology, talented personnel, or robust financial resources. Weaknesses might be areas such as limited access to capital or a lack of certain capabilities.
What might constitute opportunities and threats in a SWOT Analysis?
Opportunities can include emerging market trends, economic shifts, or the ability to form strategic alliances. Threats could be things like regulatory changes, competitive pressures, or global economic downturns.
How does a SWOT Analysis aid in strategic planning for small businesses?
By identifying strengths, weaknesses, opportunities, and threats, a SWOT Analysis helps small businesses tailor their strategies to build on what they do well, improve where they are lacking, and respond proactively to external influences.
What is the process of conducting a SWOT Analysis?
The process involves identifying internal strengths and weaknesses, recognizing external opportunities and threats, and using this information to chart a strategic direction for the business.
How can real-world small businesses use SWOT Analysis?
Small businesses can use SWOT Analysis to reflect on their competitive advantages and challenges. For example, a tech startup can use its innovative technology as a strength and look for funding options to address its limited capital, which is a weakness.
What should a small business do after completing a SWOT Analysis?
After completing a SWOT Analysis, a small business should create an action plan with SMART objectives to leverage strengths, address weaknesses, seize opportunities, and mitigate threats.
Why is it important to engage a variety of stakeholders in a SWOT Analysis?
Engaging a range of stakeholders, such as employees, managers, and customers, provides diverse perspectives and a more comprehensive understanding of the business’s position.
How often should a SWOT Analysis be updated for it to remain effective?
A SWOT Analysis should be regularly updated to reflect changes in market conditions and emerging trends, ensuring that the business's strategy remains informed and timely.
How does a SWOT Analysis help align business goals?
A SWOT Analysis helps align business goals by enabling companies to reinforce their market position through their strengths and by planning strategically to improve weaknesses and respond to external factors.