Technology-Enabled Turnarounds · · 16 min read

Understanding Business Strategy and Transformation Consulting: A Complete Tutorial for Organizations

Discover the essentials of business strategy and transformation consulting for organizational success.

Understanding Business Strategy and Transformation Consulting: A Complete Tutorial for Organizations

Introduction

In the dynamic landscape of modern business, organizations face an ever-increasing need to adapt and evolve. Business strategy and transformation consulting emerges as a critical ally in this journey, equipping companies with the tools to optimize performance and navigate the complexities of change.

By aligning strategic objectives with actionable plans, these consulting services not only enhance operational efficiency but also foster resilience in the face of uncertainty. As organizations embark on transformative initiatives, the integration of risk management, stakeholder engagement, and the establishment of key performance indicators becomes paramount.

This article delves into the multifaceted approach of transformation consulting, revealing how businesses can leverage these strategies to achieve sustainable growth and long-term success in a rapidly changing environment.

Defining Business Strategy and Transformation Consulting

Business strategy and transformation consulting are pivotal in optimizing organizational performance through strategic planning and operational transformation. This service focuses on business strategy and transformation consulting to align organizational goals with practical approaches that promote growth, enhance efficiency, and adjust to changing market conditions. Our comprehensive approach incorporates thorough financial assessments that identify opportunities for cash preservation and liability reduction, ensuring entities are financially robust.

We engage deeply with clients to conduct comprehensive assessments of their current state, identify operational gaps, and create customized approaches that address specific challenges, including interim management solutions that provide hands-on executive leadership during crises. This proactive stance drives sustainable change and ensures long-term success, while our Rapid-30 process aids in quickly identifying underlying issues and initiating transformational change. Key areas of focus encompass:

  1. Financial reviews
  2. Operational improvements
  3. Bankruptcy case management
  4. Stakeholder engagement

This guarantees that all aspects of the entity are aligned with its strategic objectives.

Our services in business strategy and transformation consulting also emphasize streamlining operations and reducing overhead to enhance efficiency and profitability. As Peter Drucker stated, 'The best way to predict the future is to create it,' emphasizing the proactive nature of effective consulting practices. Additionally, the importance of acting on attractive investments when they meet established criteria cannot be understated, as illustrated by the case study titled 'Seizing Investment Opportunities.'

This real-world example underscores the effectiveness of comprehensive consulting services. With recent market analysis suggesting that the consulting sector is ready for substantial growth in 2024, the essential role of these services in improving organizational performance becomes more evident.

Integrating Risk Management into Business Transformation Strategies

Effectively incorporating risk management into business strategy and transformation consulting is essential for entities aiming to navigate challenges during transitions. This integration begins with a comprehensive identification of potential risks associated with transformation initiatives, including:

  • Operational disruptions
  • Stakeholder resistance
  • Financial uncertainties

A robust risk assessment enables organizations to prioritize these risks based on their potential impact and likelihood, providing a clear pathway for action.

Following this assessment, it becomes essential to develop effective risk reduction plans. Possible approaches might include:

  • Developing contingency plans
  • Actively involving stakeholders early in the change process to encourage buy-in
  • Applying gradual modifications to reduce disruptions

Moreover, utilizing real-time analytics via client dashboards enables companies to consistently track their performance, ensuring prompt modifications to plans as required.

By embedding risk management into their business strategy and transformation consulting, organizations can enhance their resilience while increasing the likelihood of achieving desired outcomes and effectively minimizing potential setbacks. As noted, 'The workflows and rollout processes are critical to gaining user adoption and maximizing the digital investments,' underscoring the importance of a structured approach to risk management in achieving successful change. Additionally, our commitment to operationalizing lessons learned throughout the turnaround process is vital for continuous improvement.

Insights from the upcoming Gartner CIO Leadership Forum will further illuminate the role of risk management in navigating the challenges of business change, while case studies such as Shutterfly and Fitbit exemplify how integrating streamlined decision-making and operationalizing lessons learned can lead to successful outcomes, showcasing practical applications of these concepts in real-world scenarios.

Identifying Key Performance Indicators (KPIs) for Transformation Success

Identifying appropriate key performance indicators (KPIs) is essential for effectively monitoring the success of change strategies. Given that 87% of corporate employees feel their employers lack effective communication, this disconnect highlights the need for organizations to implement KPIs that not only track progress but also foster improved engagement. By selecting KPIs that reflect both strategic objectives and employee feedback, companies can create a more inclusive environment.

Common metrics include:

Milton Herman emphasizes,

It’s important to determine not only how often team members are reading company content, but also where they are accessing it.

This insight underscores the necessity of tracking mobile usage rates, as understanding these patterns can significantly enhance employee engagement with company content.

Organizations can initiate the KPI implementation process by clarifying their transformation goals and selecting measurable indicators that reflect progress towards these goals as part of their business strategy and transformation consulting. Furthermore, our team supports a shortened decision-making cycle throughout the turnaround process, allowing for decisive actions that protect your enterprise. Regularly reviewing and adjusting these KPIs ensures alignment with our business strategy and transformation consulting, facilitating necessary pivots based on real-time business analytics from our client dashboard, which provides critical insights into performance.

The analysis by economist Renato G. Flôres Jr. on the rise of the middle class in Brazil illustrates that socioeconomic factors not only impact economic stability but also inform the context in which KPIs should be defined. By recognizing these factors, organizations can select KPIs that resonate with their specific circumstances and objectives. Staying informed about recent reports and expert opinions on effective KPIs for measuring success is vital for achieving long-term objectives, especially in a landscape that demands continuous performance monitoring and relationship-building.

Engaging Stakeholders Throughout the Transformation Process

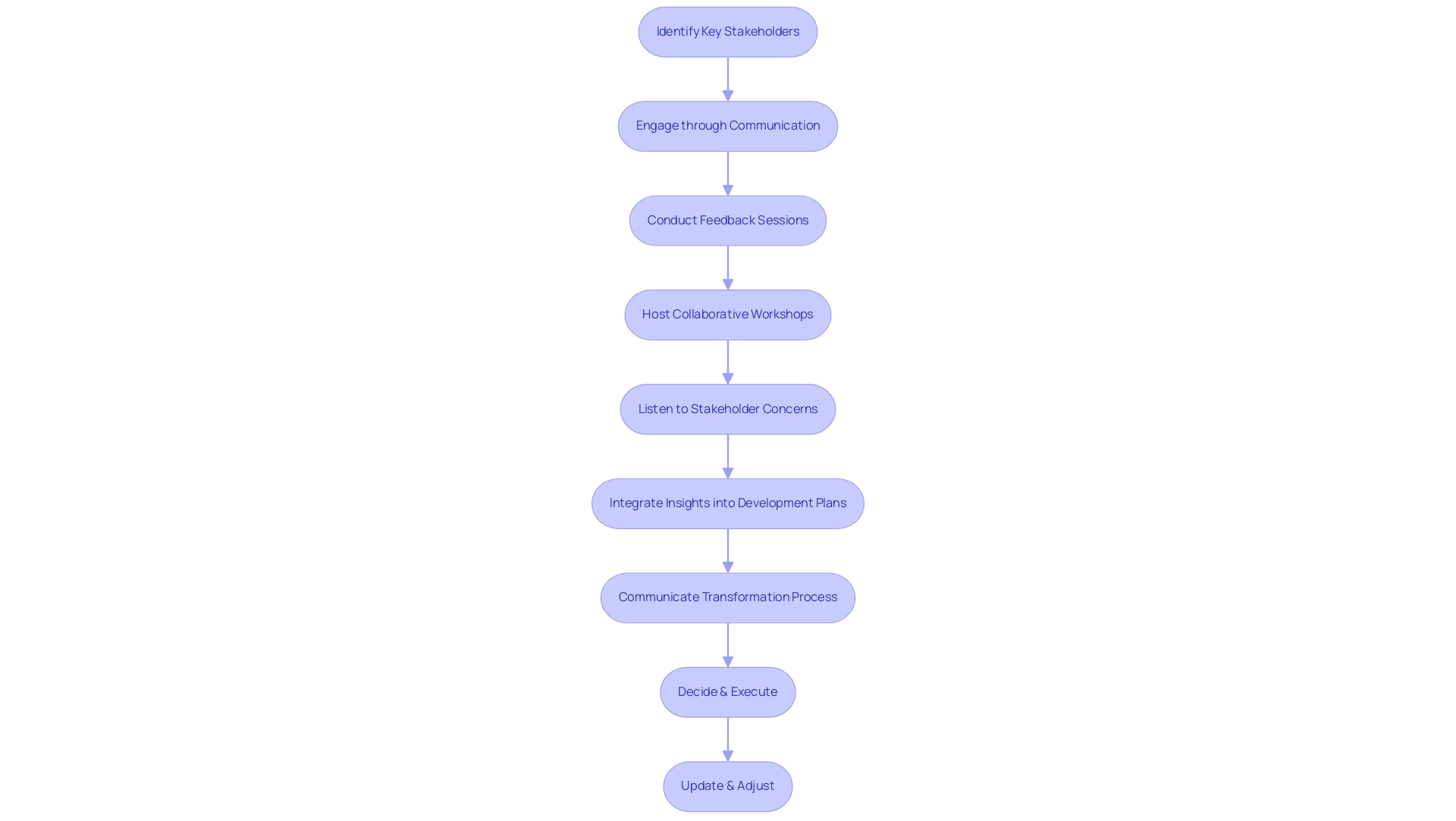
Involving stakeholders is crucial for the success of any change initiative. To maximize impact, entities must first identify key stakeholders, including employees, customers, suppliers, and shareholders, and involve them from the outset. This engagement can be facilitated through a variety of methods such as:

  • Regular communication updates
  • Feedback sessions
  • Collaborative workshops

By actively listening to stakeholder concerns and integrating their insights into development plans, organizations can cultivate trust and promote a collaborative culture. Furthermore, it is essential to communicate the transformation process and its benefits clearly, as this transparency helps reduce resistance and fosters enthusiasm for the impending changes. In parallel, our business strategy and transformation consulting services ensure a streamlined decision-making cycle, enabling your team to take decisive actions backed by real-time analytics.

This is particularly evident during the 'Decide & Execute' phase, where timely decisions are made based on data-driven insights. Additionally, we implement continuous monitoring during the 'Update & Adjust' phase, ensuring that our approaches remain effective and responsive to changing business conditions. As noted by experts in the field, effective communication strategies that consider both verbal and nonverbal cues can significantly enhance stakeholder involvement.

Edward Sapir, an American anthropologist, stated, 'Nonverbal communication is an elaborate secret code that is written nowhere, known by none, and understood by all.' This highlights the importance of understanding nonverbal communication, which can aid leaders in interpreting emotions and intentions, thereby refining their engagement approach. Additionally, with 2024 projected to see a rise in stakeholder engagement statistics, it is critical for entities to adopt best practices that prioritize this involvement.

By executing a thorough organizational assessment and engaging in business strategy and transformation consulting for strategic planning to uncover underlying issues and bolster strengths, change initiatives are not only successful but also accepted by all parties involved.

Evaluating and Adjusting Transformation Strategies Regularly

For organizations to sustain the effectiveness of their transformation plans, a commitment to regular evaluations is essential. This process should start with a thorough analysis of performance data compared against established KPIs, supplemented by real-time business analytics from our client dashboard, which plays a critical role in diagnosing business health. This enables continuous monitoring, allowing for timely adjustments based on actionable insights.

Furthermore, our approach supports a shortened decision-making cycle, facilitating decisive action during the turnaround process. Gathering feedback from key stakeholders is also crucial, alongside scheduling regular review meetings to evaluate progress, identify challenges, and decide if strategic adjustments are warranted. As emphasized by Sidik and Jonkman, the adjustment expands the confidence interval to account for uncertainty in the estimation of between-study heterogeneity, highlighting the need for flexibility in approaches.

Additionally, we adopt a pragmatic approach to data by testing every hypothesis, which supports maximum return on invested capital in both the short and long term. Recent studies suggest that having ten or more studies per characteristic is advisable to support meaningful analyses, reinforcing the importance of sufficient data in guiding effective decision-making. This is demonstrated by the case study titled 'Selection of Study Characteristics for Subgroup Analyses and Meta-Regression,' which highlights the significance of sufficient studies in assessing change approaches.

The analysis by Yusuf S et al. on treatment effects in subgroups of patients in randomized clinical trials emphasizes the importance of performance data analysis and its implications for change strategies. By cultivating a culture of continuous improvement and operationalizing lessons learned, organizations can enhance their business strategy and transformation consulting efforts to effectively navigate new challenges and seize opportunities, ensuring that their transformation initiatives remain relevant and impactful in an ever-evolving business landscape.

Conclusion

Business strategy and transformation consulting play an essential role in helping organizations adapt to the complexities of today's business environment. By aligning strategic objectives with actionable plans, organizations can optimize performance, enhance efficiency, and foster resilience amidst uncertainty. The integration of risk management, stakeholder engagement, and the establishment of key performance indicators are critical components that drive successful transformation initiatives.

Throughout the article, the importance of a comprehensive approach is underscored, highlighting the need for thorough assessments and tailored strategies that address specific organizational challenges. Engaging stakeholders from the outset not only cultivates trust but also ensures that transformation efforts are embraced across the board. Regular evaluations of strategies, supported by real-time analytics, empower organizations to make informed decisions and adapt to changing conditions effectively.

Ultimately, embracing business strategy and transformation consulting equips organizations with the necessary tools to navigate change, seize opportunities, and achieve sustainable growth. As the business landscape continues to evolve, those who prioritize these strategies will not only survive but thrive, setting the stage for long-term success in an increasingly competitive world.

Ready to transform your business strategy? Contact us today to discover how our consulting services can help you thrive in a competitive landscape!

Frequently Asked Questions

What is the purpose of business strategy and transformation consulting?

Business strategy and transformation consulting aims to optimize organizational performance by aligning goals with practical approaches that promote growth, enhance efficiency, and adapt to changing market conditions.

What key areas does business strategy and transformation consulting focus on?

Key areas include financial reviews, operational improvements, bankruptcy case management, and stakeholder engagement.

How does the consulting process begin?

The process starts with a comprehensive assessment of the client's current state to identify operational gaps and create customized solutions, including interim management during crises.

What is the Rapid-30 process mentioned in the article?

The Rapid-30 process is a method used to quickly identify underlying issues and initiate transformational change within an organization.

How is risk management integrated into business strategy and transformation consulting?

Risk management is integrated by identifying potential risks, prioritizing them based on impact and likelihood, and developing effective risk reduction plans.

What are some common approaches to risk reduction in transformation initiatives?

Common approaches include developing contingency plans, involving stakeholders early in the change process, and applying gradual modifications to reduce disruptions.

Why is identifying key performance indicators (KPIs) important?

Identifying KPIs is essential for monitoring the success of change strategies, tracking progress, and fostering improved employee engagement.

What types of KPIs are commonly used?

Common KPIs include revenue growth, cost reduction percentages, customer satisfaction scores, and employee engagement levels.

How can organizations enhance stakeholder engagement during transformation initiatives?

Organizations can enhance stakeholder engagement by identifying key stakeholders, involving them early through communication updates, feedback sessions, and collaborative workshops.

What role does continuous evaluation play in sustaining transformation effectiveness?

Continuous evaluation involves analyzing performance data against established KPIs, gathering stakeholder feedback, and making timely adjustments to ensure the transformation remains relevant and impactful.

What is the significance of operationalizing lessons learned during the transformation process?

Operationalizing lessons learned is vital for continuous improvement, allowing organizations to adapt their strategies and effectively navigate new challenges.

Read next