Overview
The article emphasizes the critical steps for effectively engaging stakeholders within a project management context. A well-structured stakeholder management plan is paramount. This plan encompasses:
- Identifying stakeholders
- Analyzing their influence and interests
- Developing a communication strategy
- Continuously monitoring engagement
Such a comprehensive approach significantly enhances project success by fostering collaboration and aligning objectives among all parties involved. By implementing these strategies, project managers can ensure that all voices are heard and that the project moves forward with a unified vision.
Introduction
In the intricate realm of project management, the success of any initiative hinges on one critical factor: stakeholder engagement. As organizations navigate complex landscapes, understanding and effectively managing the diverse interests of stakeholders is paramount. This article explores the essential components of stakeholder management, from identifying key players to crafting tailored communication strategies that foster collaboration and trust.
By examining the latest trends and proven methodologies, it highlights how proactive engagement not only mitigates risks but also transforms potential challenges into opportunities for growth. As the dynamics of stakeholder relationships evolve, mastering these strategies is vital for achieving sustainable project outcomes and driving organizational success.
Understand Stakeholder Management
Stakeholder oversight is an essential process that involves recognizing, examining, and engaging individuals or groups with a vested interest in the . Effective oversight ensures that all parties remain informed, involved, and aligned with the objectives of the [project stakeholder management plan](https://itsdart.com/blog/why-is-stakeholder-management-important). This process requires a comprehensive understanding of participant needs and expectations, as well as the potential impact they can have on outcomes, as detailed in the project stakeholder management plan. By prioritizing early participant involvement, managers can clarify plans and focus on critical issues, ultimately leading to improved investment and risk oversight.
At , we begin each client collaboration with an in-depth business assessment to align key participants and gain a deeper understanding of the business context beyond mere figures. This foundational step enables us to identify and collaboratively develop a strategic plan that addresses weaknesses while reinforcing key strengths. Recent trends in 2025 highlight the transformative potential of the project stakeholder management plan, turning project challenges into opportunities. Organizations are increasingly adopting , such as attendance rates and feedback scores. A case study titled "Metrics for Measuring Involvement" underscores the importance of establishing clear metrics for success in participant interaction. The findings from this case analysis illustrate that assessing participation metrics assists organizations in evaluating the effectiveness of their participant management initiatives.
The importance of participant involvement in the project stakeholder management plan for initiative success cannot be overstated. Data indicate that initiatives with a robust project stakeholder management plan and active participant involvement are significantly more likely to achieve their objectives. For example, a telecom company achieved a reduced after streamlining services, demonstrating the tangible benefits of effective participant engagement. Expert opinions stress that implementing a project stakeholder management plan with focused engagement strategies can enhance collaboration and mitigate risks associated with disengagement. As one expert remarked, "This shows how targeted efforts can lead to success." As the landscape of stakeholder management evolves, adopting a project stakeholder management plan will be crucial for navigating complex project environments and achieving sustainable results.

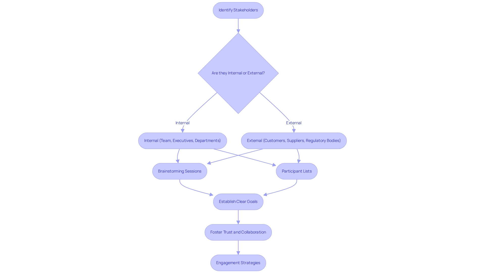
Identify Your Stakeholders
Recognizing involved parties begins with compiling a comprehensive list of individuals and groups impacted by or interested in your initiative. This encompasses internal stakeholders such as team members, executives, and various departments, as well as external entities like customers, suppliers, and regulatory bodies.
Utilizing resources like participant lists or organizing brainstorming sessions with your team can ensure that no crucial individuals are overlooked. Once identified, classify participants based on their roles and influence to effectively.
Research indicates that with involved parties can significantly enhance outcomes, with studies showing that can in the technology sector. Moreover, establishing is essential for success, as underscored in recent discussions on . This underscores the importance of effectively involving interested parties to achieve those objectives.
For instance, a case study on effective communication with interested parties demonstrated that transparency and responsiveness foster trust and collaboration, which are vital for successful engagement. The findings of this case study illustrated that organizations prioritizing effective communication experience enhanced results.
Furthermore, it is crucial to acknowledge that 39% of social media users desire rapid replies, highlighting the necessity for swift approaches in . By implementing these strategies, organizations can refine their management plans and in their initiatives.
Analyze Stakeholders' Influence and Interests
Recognizing key parties is just the beginning; it is essential to delve into their influence and interests through . This analytical tool assesses each participant's power—defined as their capacity to sway the initiative—and their interest, which reflects their concern regarding the outcomes. Stakeholders are categorized into four distinct groups:
- High power/high interest
- High power/low interest
- Low power/high interest
- Low power/low interest
This categorization is vital for effectively. For instance, individuals wielding significant influence and demonstrating strong interest must be kept pleased and well-informed, as their support is crucial for success. Conversely, those with lower influence should be monitored to ensure they remain engaged without inundating them with information. Notably, statistics reveal that only 25% of recipients fully , underscoring the critical need for within the framework.
A compelling case study from a distribution firm illustrates this point: when a manager emphasized the importance of a sponsor's , it transformed perceptions and significantly enhanced momentum, demonstrating how can emerge from the power-interest grid analysis. Furthermore, it is essential to recognize that 50% of a company’s value often stems from merely 15-20 key positions, highlighting the importance of managing these pivotal individuals effectively. Additionally, with 39% of social media users expecting prompt replies, managers must adopt to address the varying levels of interest and influence among participants. By leveraging the power-interest grid, project leaders can refine their plans, ensuring that all parties are suitably engaged and aligned with project objectives.
Develop a Communication Plan
Developing a robust is essential for the efficient management of the . This plan must clearly outline objectives, identify the target audience, and specify and update frequencies. Customizing strategies within the project stakeholder management plan to address the distinct requirements of each interest group is crucial. For instance, high-power participants may benefit from regular in-person meetings, whereas others might prefer brief email updates. Notably, 79% of companies utilize , which can be particularly effective for those who favor quick updates. Incorporating allows for modifications based on participant responses, fostering a responsive communication environment.
As Anthony Robbins articulates, "To effectively communicate, we must realize that we are all different in the way we perceive the world and use this understanding as a guide to our communication with others." This proactive approach not only keeps stakeholders informed but also enhances their engagement in the project stakeholder management plan throughout its lifecycle, ultimately contributing to success.
Furthermore, the case study titled '' underscores that can strengthen relationships with involved parties, reinforcing the importance of a . By embracing principles, businesses can unlock opportunities and cultivate connections, ensuring a successful project outcome.
Implement and Monitor the Stakeholder Management Plan
To effectively implement , initiate the and involvement activities as outlined. Consistent oversight of participant involvement is essential; utilize feedback methods such as surveys, interviews, and informal check-ins to gauge participant sentiment.
Research indicates that 50% of a company’s value often derives from just 15-20 critical roles, underscoring the with these stakeholders. Regularly assess the effectiveness of your communication and involvement strategies, making necessary adjustments to address emerging challenges or shifts in participant dynamics. This proactive approach not only fosters ongoing engagement but also enhances and alignment with , ultimately contributing to the project's success.
Case studies reveal that organizations employing experience continuous improvements in their methodologies. These tools facilitate real-time feedback and data analysis, enhancing understanding and responsiveness to . This emphasizes the necessity for that prioritizes documentation and in a dynamic environment.
Furthermore, by identifying and collaboratively devising solutions, you can operationalize turnaround lessons that refine decision-making processes. Metrics for engagement ROI, including communication quality, task completion rates, participant satisfaction, and goal alignment, should be employed to assess the effectiveness of your strategies. By integrating these components, you can establish a resilient project that adapts to the changing landscape of stakeholder expectations while maximizing returns on invested capital.
Conclusion
Successful stakeholder engagement stands as the cornerstone of effective project management, ensuring that all parties involved are informed, aligned, and actively participating in the project's objectives. This article highlights the critical steps involved in stakeholder management:
- Identification
- Analysis
- Communication
- Ongoing monitoring
By employing tools such as the power-interest grid and developing tailored communication plans, project managers can strategically engage stakeholders based on their influence and interests, ultimately leading to improved project outcomes.
Evidence presented underscores that high levels of stakeholder engagement correlate directly with project success. Organizations prioritizing effective communication and building trust through transparency are more likely to navigate challenges successfully and capitalize on opportunities for growth. This proactive approach not only mitigates risks but also enhances collaboration among stakeholders, fostering an environment conducive to achieving sustainable project results.
As the landscape of stakeholder relationships evolves, embracing these management strategies becomes essential for any organization aiming for long-term success. By understanding stakeholder dynamics and implementing robust engagement practices, organizations can transform potential challenges into valuable opportunities, ensuring that projects not only meet their objectives but also contribute to the broader goals of the organization. The future of project management hinges on mastering stakeholder engagement, making it a vital focus for all project leaders.
Frequently Asked Questions
What is stakeholder oversight and why is it important?
Stakeholder oversight is the process of recognizing, examining, and engaging individuals or groups with a vested interest in a project. It is important because it ensures that all parties remain informed, involved, and aligned with the project's objectives, leading to improved investment and risk oversight.
How does Transform Your Small/Medium Business approach stakeholder management?
Transform Your Small/Medium Business begins each client collaboration with an in-depth business assessment to align key participants and understand the business context. This foundational step helps identify underlying issues and collaboratively develop a strategic plan that addresses weaknesses while reinforcing strengths.
What trends are emerging in stakeholder management as of 2025?
Recent trends highlight the transformative potential of project stakeholder management plans, with organizations increasingly adopting metrics to evaluate participant involvement, such as attendance rates and feedback scores.
Why is participant involvement crucial for initiative success?
Participant involvement is crucial because data shows that initiatives with robust stakeholder management plans and active participant engagement are significantly more likely to achieve their objectives. Effective engagement can lead to tangible benefits, such as improved customer satisfaction.
What strategies can enhance stakeholder engagement?
Strategies to enhance stakeholder engagement include recognizing and classifying involved parties, fostering trust through effective communication, establishing clear project goals, and ensuring rapid responses to inquiries, as many stakeholders desire quick replies.
How can organizations measure the effectiveness of their participant management initiatives?
Organizations can measure effectiveness by establishing clear metrics for success in participant interaction, such as assessing participation metrics, attendance rates, and feedback scores, which help evaluate the impact of engagement strategies.
What role does effective communication play in stakeholder engagement?
Effective communication fosters trust and collaboration among stakeholders, which are vital for successful engagement. Transparency and responsiveness in communication can lead to enhanced outcomes for the organization.